产品详细
蒸汽发生器
询价产品描述
蒸汽发生器是利用燃料或其他能源的热能把水加热成为热水或蒸汽的机械设备。《特种设备安全监察条例》中对锅炉的范畴规定,锅炉内胆水容量>30L属于压力容器,国家特种设备。模块蒸汽发生器直流管路内部结构不需要储水,小型内胆式锅炉(蒸汽发生器)水容量大多数<30L,所以不归技术监督部门监管,节省了安装、使用费用。
我公司生产的蒸汽发生器产品的设计制造、检验严格按照国家标准。本体采用优质锅炉钢制成,给水泵采用压力大、噪声低的高温高压旋涡泵。炉内设有水位控制,加热加水自动转换。本产品设计电路,易于清洗,易于上水;体积小、热效率高,安装、移动使用方便快捷。具有上汽快、模块化设计、智能精准控制三大优势,极大的减少了能源的浪费,达到了节能效果;开机后5秒出蒸汽,启动阶段节能接近100%。
蒸汽发生器主要适用于食品行业、洗涤行业、桥梁蒸养、制衣厂、干洗店、饭店、馍店、食堂、餐厅、厂矿、豆制品厂等场所。
一、采用全预混表面燃烧技术
全预混表面燃烧技术是燃气和空气在进入燃烧室之前进行充分的预混合,使燃烧更充分,提高燃烧效率并降低有害气体的释放,是目前国际上最先进的一种燃气燃烧技术。其特点如下:
1. 传统的高压喷射燃气燃烧器为扩散式燃烧,而金属纤维燃烧器为完全预混表面燃烧方式,在空气过量系数小的情况下,燃烧更为充分,由此热效率高,并且CO排放低。
2. 金属纤维燃烧器的火焰短而均匀,没有传统喷射式燃烧器的局部高温区,同时火孔强度低,由此产生的NOx显著减少。
3. 金属纤维燃烧器显著降低了燃烧噪音,因此可以降低烟道噪音。
4. 由于预混火焰结构紧凑,因此,设计燃烧室时可以利用这一优势,减小燃烧室尺寸。
5. 方便获得大比例功率调节范围。在100-15000KW/㎡热强度下均可以实现稳定燃烧。
6. 在较小的出力时,金属纤维燃烧器能够采用辐射传热方式,可以增大热交换的效率。
7. 具有较小的热惯性,因此升温和冷却更快,达到红外时间极短,同时控温反映灵敏。
8. 由于金属纤维燃烧器炉头介质空隙细密,同时具有一定的厚度,介质内外表面温差大,金属纤维燃烧器的回火倾向性更低,安全可靠。
二、产品安全性分析
三、产品免监检分析
该产品设计水容量<30L,根据TSG G0001-2012《锅炉安全技术监察规程》安装条件无需安装告知安监局,无需办理锅炉使用证、无需锅炉年检、无需人员操作证并且不实施安装监督检验,使用方便,操作简单。
四、高精技术组件分析
? 蒸汽发生器风机
? 具备一机两用功能,同一款产品同时具备吸风和吹风功能。并且还能同时使用吸风和吹风功能。
? 采用的是无油运转,能使鼓风机输出的空气更加的干净纯净。
? 压力高、风量大、噪音低、机器重量轻。环形高压鼓风机转子与转子、转子与机体之间的间隙小。大大增加了风的压力。
? 采用特殊叶片设计,其叶片制造精准度高、耐磨损、风力大、使用寿命长。
? 质量可靠、能在海拔5000以上的环境下正常工作,耐高温、耐严寒。
? 免维护使用,在质保期之内,基本上不需要任何维护。
? 蒸汽发生器阀组
? 具有蒸汽控制阀要求独特设计阀芯阀座结构,使得真正起密封作用的密封面部位反而不是与蒸汽流过时主要接触的调节面,避免蒸汽的冲蚀,大大延长控制阀使用寿命。
? 大流道面积设计减小了流体的速度,也减小了对阀体的冲蚀和噪音。
? 自对中浮动式设计:确保更长的阀杆密封寿命和更好的阀门关断性能。同时也便于快速配置和组装。
? 标准配置的硬化表面阀芯,具有更长久的使用寿命,减少维护。
? 维护快速简单:按照阀门口径进行整体优化设计,维护方便。
? 蒸汽控制阀标准配置的定位器:保证精确的阀门定位,使得控制更准确和稳定。
五、环保低碳节能性分析
六、我公司产品的特色
七、安装方式
1. 我们的设备采用撬装的方式,外观美观,结构紧凑,占地面积小;同时可整体迁移,节省了大量的运输施工工作。
采用并联式配置,高压蒸汽需求与低压蒸汽需求分开布局,远、近距离分布式安装,按照蒸汽量需求多机器灵活叠加。从很大程度上满足不同工艺、不同蒸汽运用对蒸汽的差异化、个性化要求。并联式的设计可灵活的安排高、低峰蒸汽要求,同时就近分布安装可大大节省蒸汽管道传输的热损失和管道投资维护成本。
八、蒸汽发生器对用水水质的要求
? 反渗透设备
反渗透设备是通过多级过滤达到净化水的一种设备,其中最主要过滤的是反渗透膜过滤,它借助于选择透过(半透过)性膜的功能以压力为推动力的膜分离技术,当系统中所加的压力大于进水溶液渗透压力时,水分子不断地透过膜,经过产水流道流入中心管,然后在一端流出水中的杂质,如离子、有机物、细菌、病毒等,被截留在膜的进水侧,然后在浓水出水端流出,从而达到分离净化目的。
? 进水压力对反渗透膜影响
进水压力升高使得驱动膜的静压力升高,使得产水量加大,同时盐的透过量几乎不变,增加的产水量稀释了透过膜的盐分,降低了透盐率,提高脱盐率。当进水压力超过一定量时,由于过高的回收率,加大了浓差极化,又会导致透过量的增加,抵消了增加的产水量,使得脱盐率不再增加。
? 蒸发器可以达到的净化指数
? 淤泥密度指数(SDI值)<4.0
? 浊度(NTU)<1.0
? 有机物含量(COD,mg/L)<1.5
? 余氯含量(mg/L)<0.1(实际控制在0)
? 含铁量(mg/L):溶氧>5mg/L时,Fe<0.05
? SiO2(mg/L):浓水中SiO2<100
? LSI:pHb—pHs<0
? Sr、Ba等易形成难溶盐的离子:Ipb<0.8Ksp后三项通过添加阻垢剂可适当提高其值。
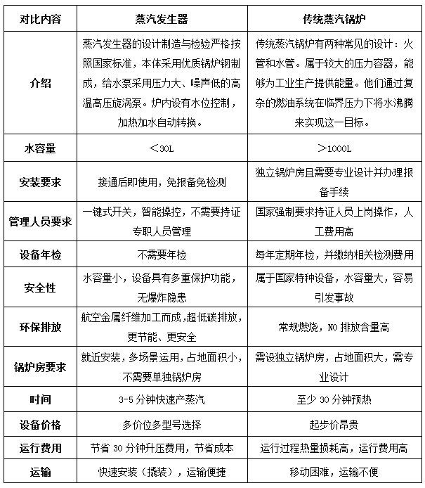
九、蒸汽发生器与传统蒸汽锅炉的对比优势
十、综合优势
1. 高质量蒸汽:蒸汽含水量少,能持续稳定输出高质量蒸汽。
2. 低氮节能:NOx排放量低,模块化设计,按需供能不浪费。
3. 自动变频:系统自动均衡每个模块的使用时长,达到供需平衡。
4. 多项保护功能:非压力容器,一键操作设置设置多重保护功能。
5. 产汽速度快,有炉无锅。5秒出蒸汽,简单快速,操作简单安全;开机后5秒出蒸汽,启动阶段节能接近100%,燃烧段采用贯流技术,节能30-50%,模块化设计,控制汽量,节能20-60%。
6. 绿色环保:使用清洁能源天然气或液化气作为主要能源,高效节能,排放远低于排放标准,有益于环境的保护。
7. 安全:蒸汽源的主要热交换部件是由翅片式热交换器组成,保证了热交换面积,同时大幅度降低了炉水容量,安全性非常高。
8. 智能控制:智能控制,人为节能;具备上汽快,模化快,智能控制三大优势,极大减少了能源浪费。
9. 免监检:无需报备免年检,蒸汽源无内胆结构,属于非压力容器,可就近安装,操作简单安全便捷,无需司炉工。
10. 安全:常压设备,无需备案,非密闭燃烧,无爆炸可能。
11. 燃烧:多组燃烧机,全预混燃烧技术,蓝焰燃烧。
12. 操作:全自动化控制,无需专人值守。
13. 环保:氮氧化物排放可达30mg以内。
14. 节能:比传统天然气锅炉节能30%—60%。
15. 安装:多组并联可以互相备用。
我公司生产的蒸汽发生器是超节能型新型科技产品,具有【快速】【节能】【安全】【高效】【环保】【智能】等优点。
十一、产品配置参数
注:1.燃料消耗中,天然气按8800Nm?/h。
2.水质要求:硬度(Mg+Ca+<0.03mmol/l)。
3.为了让产品有更好的用户体验,我们将持续对产品进行技术及外观的升级、改进,以上尺寸仅供参考。
我公司生产的蒸汽发生器产品的设计制造、检验严格按照国家标准。本体采用优质锅炉钢制成,给水泵采用压力大、噪声低的高温高压旋涡泵。炉内设有水位控制,加热加水自动转换。本产品设计电路,易于清洗,易于上水;体积小、热效率高,安装、移动使用方便快捷。具有上汽快、模块化设计、智能精准控制三大优势,极大的减少了能源的浪费,达到了节能效果;开机后5秒出蒸汽,启动阶段节能接近100%。
蒸汽发生器主要适用于食品行业、洗涤行业、桥梁蒸养、制衣厂、干洗店、饭店、馍店、食堂、餐厅、厂矿、豆制品厂等场所。
一、采用全预混表面燃烧技术
全预混表面燃烧技术是燃气和空气在进入燃烧室之前进行充分的预混合,使燃烧更充分,提高燃烧效率并降低有害气体的释放,是目前国际上最先进的一种燃气燃烧技术。其特点如下:
1. 传统的高压喷射燃气燃烧器为扩散式燃烧,而金属纤维燃烧器为完全预混表面燃烧方式,在空气过量系数小的情况下,燃烧更为充分,由此热效率高,并且CO排放低。
2. 金属纤维燃烧器的火焰短而均匀,没有传统喷射式燃烧器的局部高温区,同时火孔强度低,由此产生的NOx显著减少。
3. 金属纤维燃烧器显著降低了燃烧噪音,因此可以降低烟道噪音。
4. 由于预混火焰结构紧凑,因此,设计燃烧室时可以利用这一优势,减小燃烧室尺寸。
5. 方便获得大比例功率调节范围。在100-15000KW/㎡热强度下均可以实现稳定燃烧。
6. 在较小的出力时,金属纤维燃烧器能够采用辐射传热方式,可以增大热交换的效率。
7. 具有较小的热惯性,因此升温和冷却更快,达到红外时间极短,同时控温反映灵敏。
8. 由于金属纤维燃烧器炉头介质空隙细密,同时具有一定的厚度,介质内外表面温差大,金属纤维燃烧器的回火倾向性更低,安全可靠。
二、产品安全性分析

三、产品免监检分析
该产品设计水容量<30L,根据TSG G0001-2012《锅炉安全技术监察规程》安装条件无需安装告知安监局,无需办理锅炉使用证、无需锅炉年检、无需人员操作证并且不实施安装监督检验,使用方便,操作简单。
四、高精技术组件分析
? 蒸汽发生器风机

? 具备一机两用功能,同一款产品同时具备吸风和吹风功能。并且还能同时使用吸风和吹风功能。
? 采用的是无油运转,能使鼓风机输出的空气更加的干净纯净。
? 压力高、风量大、噪音低、机器重量轻。环形高压鼓风机转子与转子、转子与机体之间的间隙小。大大增加了风的压力。
? 采用特殊叶片设计,其叶片制造精准度高、耐磨损、风力大、使用寿命长。
? 质量可靠、能在海拔5000以上的环境下正常工作,耐高温、耐严寒。
? 免维护使用,在质保期之内,基本上不需要任何维护。
? 蒸汽发生器阀组

? 具有蒸汽控制阀要求独特设计阀芯阀座结构,使得真正起密封作用的密封面部位反而不是与蒸汽流过时主要接触的调节面,避免蒸汽的冲蚀,大大延长控制阀使用寿命。
? 大流道面积设计减小了流体的速度,也减小了对阀体的冲蚀和噪音。
? 自对中浮动式设计:确保更长的阀杆密封寿命和更好的阀门关断性能。同时也便于快速配置和组装。
? 标准配置的硬化表面阀芯,具有更长久的使用寿命,减少维护。
? 维护快速简单:按照阀门口径进行整体优化设计,维护方便。
? 蒸汽控制阀标准配置的定位器:保证精确的阀门定位,使得控制更准确和稳定。
五、环保低碳节能性分析

六、我公司产品的特色

七、安装方式
1. 我们的设备采用撬装的方式,外观美观,结构紧凑,占地面积小;同时可整体迁移,节省了大量的运输施工工作。

采用并联式配置,高压蒸汽需求与低压蒸汽需求分开布局,远、近距离分布式安装,按照蒸汽量需求多机器灵活叠加。从很大程度上满足不同工艺、不同蒸汽运用对蒸汽的差异化、个性化要求。并联式的设计可灵活的安排高、低峰蒸汽要求,同时就近分布安装可大大节省蒸汽管道传输的热损失和管道投资维护成本。

八、蒸汽发生器对用水水质的要求
? 反渗透设备
反渗透设备是通过多级过滤达到净化水的一种设备,其中最主要过滤的是反渗透膜过滤,它借助于选择透过(半透过)性膜的功能以压力为推动力的膜分离技术,当系统中所加的压力大于进水溶液渗透压力时,水分子不断地透过膜,经过产水流道流入中心管,然后在一端流出水中的杂质,如离子、有机物、细菌、病毒等,被截留在膜的进水侧,然后在浓水出水端流出,从而达到分离净化目的。
? 进水压力对反渗透膜影响
进水压力升高使得驱动膜的静压力升高,使得产水量加大,同时盐的透过量几乎不变,增加的产水量稀释了透过膜的盐分,降低了透盐率,提高脱盐率。当进水压力超过一定量时,由于过高的回收率,加大了浓差极化,又会导致透过量的增加,抵消了增加的产水量,使得脱盐率不再增加。
? 蒸发器可以达到的净化指数
? 淤泥密度指数(SDI值)<4.0
? 浊度(NTU)<1.0
? 有机物含量(COD,mg/L)<1.5
? 余氯含量(mg/L)<0.1(实际控制在0)
? 含铁量(mg/L):溶氧>5mg/L时,Fe<0.05
? SiO2(mg/L):浓水中SiO2<100
? LSI:pHb—pHs<0
? Sr、Ba等易形成难溶盐的离子:Ipb<0.8Ksp后三项通过添加阻垢剂可适当提高其值。
九、蒸汽发生器与传统蒸汽锅炉的对比优势

十、综合优势
1. 高质量蒸汽:蒸汽含水量少,能持续稳定输出高质量蒸汽。
2. 低氮节能:NOx排放量低,模块化设计,按需供能不浪费。
3. 自动变频:系统自动均衡每个模块的使用时长,达到供需平衡。
4. 多项保护功能:非压力容器,一键操作设置设置多重保护功能。
5. 产汽速度快,有炉无锅。5秒出蒸汽,简单快速,操作简单安全;开机后5秒出蒸汽,启动阶段节能接近100%,燃烧段采用贯流技术,节能30-50%,模块化设计,控制汽量,节能20-60%。
6. 绿色环保:使用清洁能源天然气或液化气作为主要能源,高效节能,排放远低于排放标准,有益于环境的保护。
7. 安全:蒸汽源的主要热交换部件是由翅片式热交换器组成,保证了热交换面积,同时大幅度降低了炉水容量,安全性非常高。
8. 智能控制:智能控制,人为节能;具备上汽快,模化快,智能控制三大优势,极大减少了能源浪费。
9. 免监检:无需报备免年检,蒸汽源无内胆结构,属于非压力容器,可就近安装,操作简单安全便捷,无需司炉工。
10. 安全:常压设备,无需备案,非密闭燃烧,无爆炸可能。
11. 燃烧:多组燃烧机,全预混燃烧技术,蓝焰燃烧。
12. 操作:全自动化控制,无需专人值守。
13. 环保:氮氧化物排放可达30mg以内。
14. 节能:比传统天然气锅炉节能30%—60%。
15. 安装:多组并联可以互相备用。
我公司生产的蒸汽发生器是超节能型新型科技产品,具有【快速】【节能】【安全】【高效】【环保】【智能】等优点。
十一、产品配置参数

注:1.燃料消耗中,天然气按8800Nm?/h。
2.水质要求:硬度(Mg+Ca+<0.03mmol/l)。
3.为了让产品有更好的用户体验,我们将持续对产品进行技术及外观的升级、改进,以上尺寸仅供参考。
